香港正牌资料免费大全-资料免费精选
医院微信
·设为首页
·加入收藏
·联系我们
咨询热线
0736—5325858
首页
医院概况
医院简介
领导风采
先进设备
医院环境
医院荣誉
联系我们
新闻中心
医院动态
视频新闻
媒体报道
公告栏
科室导航
门诊系统
医技系统
住院系統
教学科研
科研动态
教学园地
医院前沿
健康教育
科研成果
医护天地
医疗技术
医疗服务
科学建设
名医风采
护理动态
护理知识
护理教学
医院文化
医院理念
医院院报
医院活动
杏林春色
党群建设
工作动态
基层党建
纪检监察
团员青年
新闻中心
医院动态
视频新闻
媒体报道
公告栏
推荐新闻
香港正牌资料免费大全药剂科
香港正牌资料免费大全医疗设
香港正牌资料免费大全药品和
“学习强国”现场版“
香港正牌资料免费大全院长易
“红围巾”点亮中医梦
爆满!春寒料峭,石门
县中医医院学习贯彻落
【智慧医院】医生、护
副县长宋雨泓来到临床
一家四口上演真人版“
县中医医院新春送祝福
肛肠科专家为你解密:
现场救护第一目击者行
【智慧医院】精准、安
【智慧医院】挂号交费
鱼刺卡入喉腔或食管,
在这家医院,我感受到
胡大哥血压居高不下,
15岁男孩不慎自6楼
全国二十强急救操表演
大家好!我叫邢协双,
县中医医院骨科又出新
县中医医院开展大型消
世界卒中日,县中医医
香港正牌资料免费大全医共体
关爱特殊儿童,公益绽
大爱铸勋章,精准见实
我院荣获常德市“守合
健康湖南 “救”在身
香港正牌资料免费大全党员志
石门中医医院7年“送
新年上班第一天 局
新春慰问显真情 春
县中医医院健康扶贫工
领跑石门医共体建设
今又重阳 胜似春光
香港正牌资料免费大全荣获市
新员工拓展训练乐开怀
今又重阳 胜似春光
医院地图
预约挂号
就医指南
医院荣誉
院务信箱
专家介绍
公告栏
您现在的位置:
香港正牌资料免费大全
新闻中心
公告栏
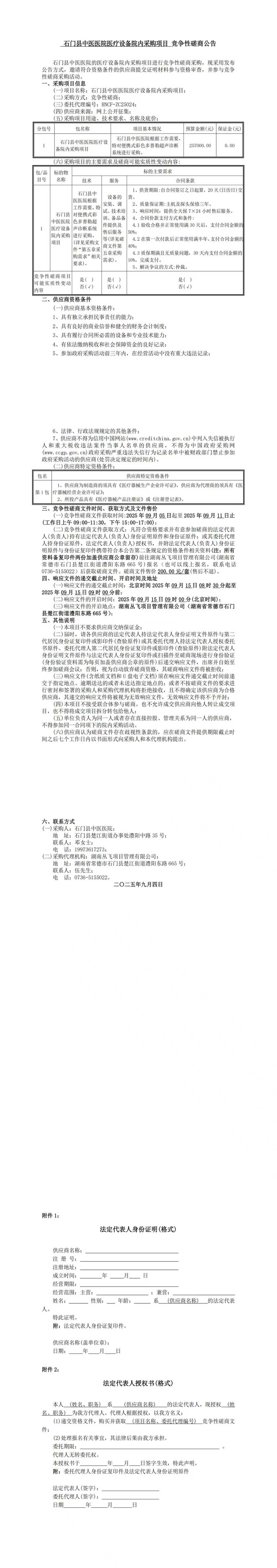
香港正牌资料免费大全医疗设备院内采购项目--竞争性磋商公告
时间: 2025-9-4 浏览次数:2310